Array ( [cat_id] => 45 [cat_name] => 电力能源管理 [unique_id] => dianlinengyuanguanli [parent_id] => 0 [url] => http://www./product/dianlinengyuanguanli ) 用电负载节能装置-华体会·(hth)体育
电能质量治理 电力能源管理 智能配电设备 机电传动自控 智慧数字电力 品牌战略授权
用电负载节能装置

产品概述

ZHXK-FPC系列用电负载节能装置主要应用于0.4KV低压电力系统中,伴随电力行业的飞速发展以及工业化进程的加速,使电网环境发生巨大变化,对于以往一些非智能化的用电负载而言,无疑大大的降低了其工作效率以及使用寿命,众所周知,衡量用电负载效率最重要的指标就是其有功功率,有功功率是指用电负载在一段时间内将电能转换为其他形式能量的能力,用电负载节能装置,旨在通过调节系统参数,在单位时间内使转换能量增加,或者在转换能量不变的情况下,减少单位时间,从而使用电负载达到节能增效的作用。

性能特点

预警反馈;采用DSP 高速检测和运算的数字系统,对于电力系统中波动及故障进行监测预警、分析判断并反馈,针对性的对变压器空载损耗进行调节。

过流保护;装置具有过流反馈功能,当系统过流超限反馈后,设备短时间内进行动作退出系统并报警,可进一步保障系统的安全性。

模块设计;装置模块化设计,体积小、重量轻,不但不占用安装面积,节省空间,同时便于搬运和周转,施工方便,提高了使用的可靠性和可维护性。

能耗噪音;装置内置可以自动调速的散热风扇,可以有效的降低设备运行时由于温升高而引起的能耗损失,同时具备独立的降噪系统,噪音小。

系统后台;采用先进的云平台与现代化的4G通讯技术,可以实现设备远程跟踪监控和使用管理,同时可以汇总耗能信息,便于客户解决能耗问题。

人机界面;具有人性化的人机交互界面,可通过该界面看到系统和本体的实时运行时的数据和信息,便于操作,管理简单人性化。

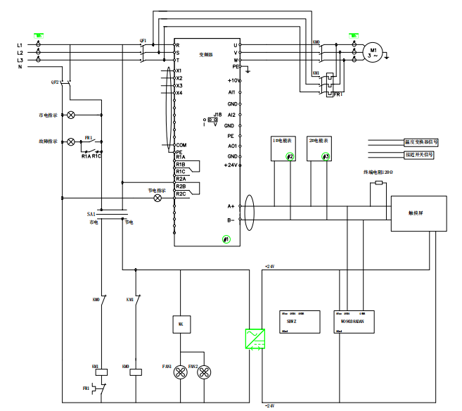
方案原理

设计依据

GB7251.1-1997  

GBT 14048.1-2000

GB 55024-2022

GB 50054-2011

技术参数

额定工作电压Ue(V)

AC380V

成套设备的额定电流(InA)

630A~10A;

额定频率fn(Hz)

50Hz

额定绝缘电压Ui(V)

AC660V

辅助电路绝缘电压Ui(V):

AC500V

额定冲击耐受电压Uimp(kv)

主回路:8kV,辅助回路:4kV

电气间隙

≥10mm

爬电距离

≥12.5mm

过电压类别

Ⅳ类

触电保护类别

I类

污染等级

3级

外壳防护等级

IP44.(特殊要求可订制)

性能特点

预警反馈;采用DSP 高速检测和运算的数字系统,对于电力系统中波动及故障进行监测预警、分析判断并反馈,针对性的对变压器空载损耗进行调节。

过流保护;装置具有过流反馈功能,当系统过流超限反馈后,设备短时间内进行动作退出系统并报警,可进一步保障系统的安全性。

模块设计;装置模块化设计,体积小、重量轻,不但不占用安装面积,节省空间,同时便于搬运和周转,施工方便,提高了使用的可靠性和可维护性。

能耗噪音;装置内置可以自动调速的散热风扇,可以有效的降低设备运行时由于温升高而引起的能耗损失,同时具备独立的降噪系统,噪音小。

系统后台;采用先进的云平台与现代化的4G通讯技术,可以实现设备远程跟踪监控和使用管理,同时可以汇总耗能信息,便于客户解决能耗问题。

人机界面;具有人性化的人机交互界面,可通过该界面看到系统和本体的实时运行时的数据和信息,便于操作,管理简单人性化。


型号含义

外观结构

选型参考

型号规格

长(mm)

高(mm)

宽(mm)

W

H

D

55KW

600

1500

550

75KW

600

1500

550

90KW

750

1600

550

110KW

750

1600

550

132KW

800

1600

550

200kvar

900

1700

700

订货须知

电力系统图;

系统电压等级;

匹配治理设备参数;

极相(单相/三相);

线路运行参数(效果最佳)

负载性质;

特殊要求注明;

©2024 版权所有 华体会·(hth)体育